各位新同学:
欢迎你到黑龙江财经学院学习!在新的学习生活开始之前,我们将有关事项通知如下:
一、报到时间
2019年9月1日报到
按国家招生规定录取的我院新生,须持录取通知书,按学院有关要求与规定的期限到校办理入学手续。因故不能按期入学的,应提前向学生处请假(0451-85911298),假期一般不得超过两周。未请假或者请假逾期的,除因不可抗力等正当事由以外,视为放弃入学资格。
二、报到地点
哈尔滨市利民开发区学院路1230号黑龙江财经学院。
三、学生档案
新生个人档案由本人凭准考证、录取通知书到新生所在县(市、区)招考办或中学领取(由省招生办直接邮寄的除外),报到时交所在系。
四、党团关系
入学新生凡是中共党员(含预备党员)者,党员材料由本人随身携带,入学报到后上交所在系。外省学生需开具纸质介绍信,由地方县以上党委开至中共黑龙江省委教育工委组织部;省内学生通过全国党员管理信息系统进行转接,转入支部为中共黑龙江财经学院教务第一支部委员会。团的组织关系(团员证及团材料),由本人携带直接交到各系办理。
五、户口
新生不办理户口迁移手续
六、缴费项目及标准
单位:元
说明:
1.教材费:在校学习期间的教材费在预交的教材费中支出,毕业时结算,多退少补。
2.保险费:①学生意外伤害保险100元/年,四年一次收齐。②城镇居民基本医疗保险建议学生在家庭所在地办理。
3.其他:耳机接收机22元、运动服80元、军训服45元、预存餐费53元、体育锻炼卡150元/学期。
缴费方式:
1.“支付宝”网上缴费
2.报到现场使用具有银联标识的借记卡刷卡缴费,不接受信用卡缴费
3.报到现场现金缴费
七、行李备品
1. 我院学生宿舍实行公寓化管理,每个学生均有独立的衣柜,所带衣箱规格应不超过70×45×25厘米。公寓化管理所配备的床上用品的规格如下:

为了减轻新生入学时所带生活物品的负担,学院设有省纤维检验局和省教育厅审批准入的生产厂家现场销售纯棉床上用品,学生自愿购买,每套售价为410元(含棉被1条、棉褥1条、被罩2条、床单2条、枕芯1个、枕套1个、枕巾2条、苫单1条)。
2. 身高超过190cm的新生可申请加长床位,具体事宜可在报到时咨询各系接待处。
八、乘车方式
1. 我院9月1日在哈尔滨站北广场、哈尔滨西站设有接站车(9月1日6:00-20:00)。
2. 从哈尔滨站自行前往的学生可在北广场乘坐29路公交车在公路大桥站下车,步行300米在河洲街换乘213路公交车,到黑龙江财经学院下车;从哈尔滨北站来我院的同学可乘坐213路公交车,到黑龙江财经学院下车。
3. 从哈尔滨太平国际机场来我院的同学,可乘坐机场大巴4号线(早8:30-晚12:30)到江北学院路路口乘坐213路公交车,到黑龙江财经学院下车。
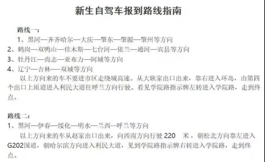
4. 自驾车来我院的同学,可参阅我院招生网新生指南栏目中新生自驾报到线路指南版块。

九、关于兵役登记
凡年满18周岁的男性公民,入学前应进行兵役登记,报到时须携带《兵役登记证》或兵役登记相关证明。
十、新生网上报到相关事项
新生报到平台网址:bd.hfu.edu.cn(建议电脑访问)
网上报到时间:2019年8月15日09:00--8月25日23:59
登录用户名:14位考生号(4位省份代码+准考证上的10位考生号,省份代码可在新生报到平台中查询)
登录密码:新生18位身份证号(最后一位是X的,需大写)
1.2019级新生须完成网上报到,网上报到包括核实个人信息、填写个人信息、学费缴纳、证件照上传、服装选定、宿舍选定、生活用品选购、手机号码登记等内容。
2.完成网上报到全部流程,到校后可直接到公寓报到。军训服、运动服、购买的被褥、床垫均已放置在寝室内,实现“拎包入住”,避免排队奔波。
3.新生报到平台操作手册可以通过关注微信公众号“黑龙江财经学院校园网”(微信号:HFU-net)获取。
4.我院就餐卡、学费、网费等均通过“支付宝”进行充值缴纳,请新生提前注册本人名下的支付宝账号(使用在新生报到平台中登记或选购的手机号进行注册),并绑定本人实名银行借记卡。
5.我院使用“钉钉”软件作为校园信息化管理工具,请提前在手机下载并安装“钉钉”软件。
8月25日后,使用在新生报到平台登记或选购的本人手机号进行登录“钉钉”。学院相关信息将会通过钉钉班级群发布。
关于会计系
会计系全体师生在这里欢迎你们来到会计系,关于会计系我们要告诉你的有如下几点:
一、理念宗旨
运用严谨的会计思维、规范的会计手段、创新的会计理念,培育会计功夫过硬、会计思想活跃、会计素质综合、会计能力超群的有用人才。
二、新生寝室
男寝:一公寓
女寝:四公寓、六公寓、十公寓
三、办公室位置
系办:教学楼332
导员办公室:教学楼302、304
四、作息时间
四、作息时间
